ok138cn太阳集团529
ok138cn太阳集团
智慧济大
济大VPN
书记院长信箱
师德失范投诉
太阳概况
学院介绍
现任领导
机构设置
大事记
党建工作
党建动态
理论学习
党建规章
组织建设
师资队伍
声乐系
器乐系
音乐理论系
音乐教育系
键盘系
现代音乐系
舞蹈系
教学管理
教学信息
文件下载
管理规定
精品课程
培养方案
教学大纲
太阳集团
学术交流
科研动态
立项课题
基地建设
成果奖励
学术成果
艺术实践
艺坛动态
招生就业
招生信息
毕业生信息
就业信息
考试大纲
学生工作
学工队伍
学生管理
学生资助
学生评优
公寓管理
校园活动
场地管理
管理规定
使用申请
使用情况
首页
→
党建工作
→
党建规章
→
正文
党建工作
党建动态
理论学习
党建规章
组织建设
返回
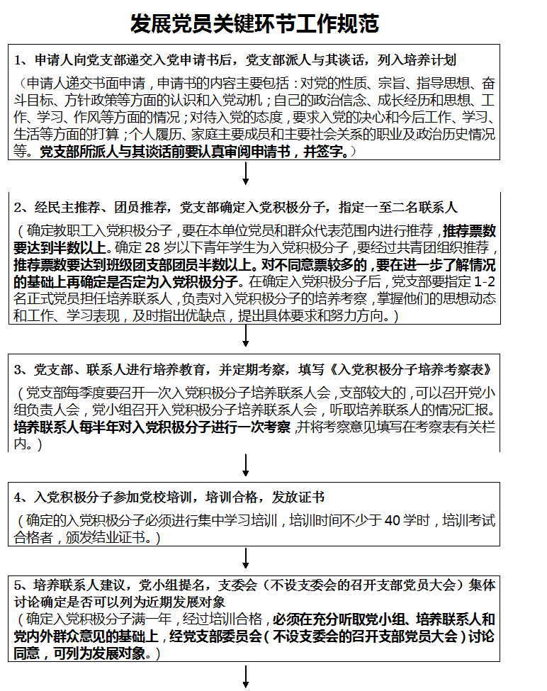
发展党员关键环节工作规范
发布日期:2015-06-27 查看:
党建动态
科研动态
艺坛动态
学生资助
使用申请
大事件